2020年9月3日,欧盟在其官方公报上宣布食物接触塑料质料和制品规则(EU)No 10/2011 第15次修订规则(EU)2020/1245,主要对(EU)No 10/2011附件I、II、IV和V作了主要修订。
该规则将于欧盟官方公报宣布后第二十天(2020年9月23日)生效。过渡期6个月,在2021年3月23日之前首次投放市场且切合旧规则的食物接触塑料质料及制品,允许继续投放市场至2022年9月23日,直到库存耗尽。

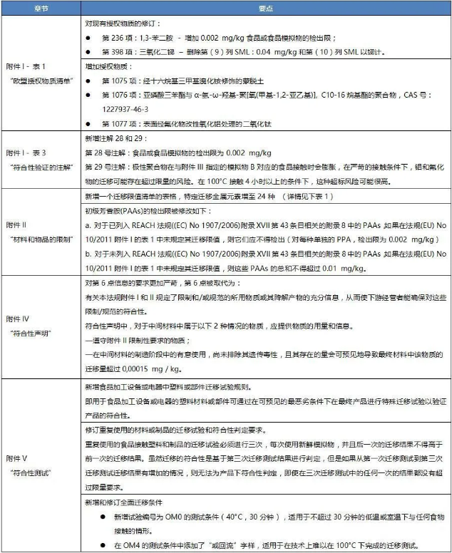
1·重金属特定迁徙的元素种类从原有的9种增至24种。
2·关于受REACH附录XVII 第43条管控,但未在(EU) No 10/2011有迁徙限量要求的初级芳香胺(PAAs),设定每一项PAA的限值为0.002mg/kg, 其他种类的初级芳香胺的迁徙总量限值为0.01mg/kg。
3·修订重复使用制品的测试条件。应举行三次迁徙试验,每一次的特定迁徙效果不可凌驾前一次,不然视为不稳固质料。关于不稳固质料,纵然三次迁徙效果都及格,也无法为产品下切合性判断。
4·新增试验编号为OM0的测试条件(40°C,30分钟),适用于不凌驾30分钟的低温或室温下与任何食物接触的情形。
5·在OM4的测试条件中添加了“或回流”字样,适用于在手艺上难以在100°C下完成的迁徙测试。


重金属特定迁徙的元素种类从原有的9种(钡、钴、铜、铁、锂、锰、锌、铝、镍限值稳固)增至24种(新增铵、锑、砷、镉、钙、铬、铕、钆、镧、铅、镁、汞、钾、钠、铽),其中4种镧系元素(铕、钆、镧、铽)的限值为0.05mg/kg,砷、铬、铅、汞的限值为不得检出(0.01mg/kg),镉为不得检出(0.002mg /kg),其他元素没有限值要求。

English


