中国版REACH限制标准GB/T 39498-2020,今日起实验!

?行业资讯 ????|???? ?2021-11-24 14:34:51

 

GB/T 39498-2020
中国版REACH限制标准

于今天最先实验!

 

 

 

 

标准宣布配景

 

近年来,欧盟、美国对我国消耗品的召回转达信息显示,由于我国产品所含有的化学危害物质,导致我国半数以上的产品被召回,造成该征象的基础缘故原由是我国缺乏化学危害物质的相关限制标准 。

为加速中国产品“走出去”战略的实验,提升我国消耗品的品质,国家标准化治理委员制订了切合我国工业和行业现状,并能引领工业生长的消耗品清静化学危害物质限制要求标准 。

哈希游戏(中国大陆)官方网站

2020年11月19号,国家标准化治理委员会宣布了2020年第26号通告,正式公布了GB/T 39498-2020 《消耗品中重点化学物质使用控制指南》 。因其管控化学物质多,涉及产品规模广,被称为“中国版REACH” 。

标准已于2021年6月1日(今日起)正式实验!

 

 

管控规模

哈希游戏(中国大陆)官方网站

此标准适用于消耗品,包括产品的组件、零部件、配件、包装和使用说明 。

其中,消耗品(Consumer products)是指为了但不限于小我私家使用,而设计生产的产品,包括产品的组件、零部件、配件、包装和使用说明 。

我们一样平常的消耗品,如儿童产品、玩具、纺织、皮革及鞋类产品、家用洗濯产品、电子电器产品等都在本标准的管控规模 。

 

 

 

限制物质

 

本标准以欧盟REACH规则(EC) No 1907/2006为蓝本,参考EN71-9 玩具中有机化合物通用要求,EN71-12玩具清静-第12部分N-亚硝胺和N-亚硝基化合物,欧盟玩具指令2009/48/EC,旧版欧盟长期性有机污染物规则(EC) No 850/2004,生态纺织OEKO-TEX Leather standard 等外洋标准的限制要求,提出对我国消耗品的限制要求 。

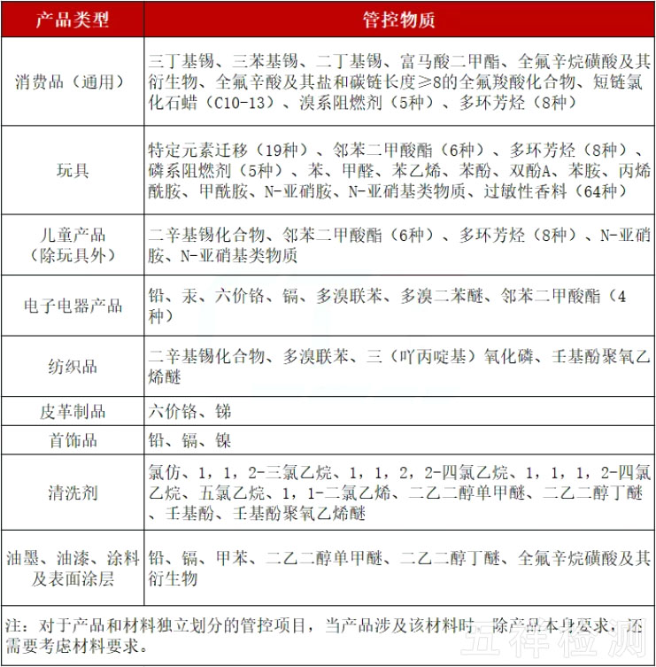
标准中提出,消耗品需要重点管控:重金属类、烷、卤代烷和烯、苯类、多环芳烃类、酚、醛、醚、醇、酯及盐类、胺类、染料类等117项化学物质 。

涉及产品包括儿童产品(如儿童玩具等)、纺织品、皮革制品、首饰品、电子电器产品、油墨、涂料、洗濯剂等 。 

例如铅、镉、汞、六价铬、多溴联苯、多溴二苯醚、邻苯二甲酸酯、多环芳烃(PAH)、有机锡化合物、镍释放量、短链氯化石蜡(SCCP)、全氟辛烷磺酸及其衍生物、全氟辛酸及其盐和碳链长度≥8的全氟羧酸化合物等,均涉及针对电子电气产品的管控 。

 该标准涉及的产品种类较多,对应的管控物质较量重大,为便于明确,哈希游戏总结以下表格供参考 。

哈希游戏(中国大陆)官方网站

相关企业需关注标准中有害物质使用的控制建议,提前制订管控计划,若标准中相关建议管控要求被纳入强制性产品清静标准,可实时做到产品合规 。

 

 

 

主要意义

 

哈希游戏(中国大陆)官方网站

1. 我国消耗品领域尚未有关于化学危害的基础通用标准,该标准将填补我国这一领域空缺 ;

2. 消耗品羁系部分将依据这一新标准对消耗品的质量及清静举行羁系 ;

3. 为消耗品制造企业提供了指导标准,可作为消耗品企业质量管控的依据 ;

4. 可为消耗品标准制订委员会等相关机构提供手艺参考 。

 

 

哈希游戏建议

久远来看,中国消耗品化学物质羁系日渐趋严,此次“中国版REACH”标准实验,将可能作为执法部分羁系消耗品清静的依据,势必会对诸多消耗品行业带来攻击 。

哈希游戏提醒相关企业,起劲关注“中国版REACH”,充分做好合规应对,包管产品质量,降低违规危害 。

中国版REACH相关测试服务疑问,接待联系哈希游戏事情职员以资助相识 。咨询热线:0755-23592524

 

 

 

 

END